
and democratizing data science along the way
Jun 22, 2023

Berg et al. (2020). Microbiome
Created with BioRender

Created with BioRender
Supervised machine learning (ML) - computational techniques that identify patterns in large datasets to classify samples or predict outcomes.
Adapted from: Lee (2019). JOSE

Created with BioRender

Created with BioRender

Created with BioRender


Created with BioRender

Created with BioRender

Created with BioRender

Created with BioRender

Created with BioRender

Created with BioRender

Created with BioRender

Created with BioRender

Sovacool et al. (2022). mSphere

Sovacool et al. (2022). mSphere


median AUROC: 0.69
Li et al. (2019). OFID
Can we use the composition of the gut microbiome to predict CDI severity?

1,257 CDI patient stool samples collected on the day of diagnosis
| Severity | n | % severe |
|---|---|---|
| IDSA | 1,072 | 34.2 |
| All-cause | 1,218 | 7.1 |
| Attributable | 1,178 | 2.2 |
| Severity | n | % severe |
|---|---|---|
| IDSA | 1,072 | 34.2 |
| All-cause | 1,218 | 7.1 |
| Attributable | 1,178 | 2.2 |
| Pragmatic | 1,218 | 5.4 |
Topçuoğlu et al. (2020). mBio
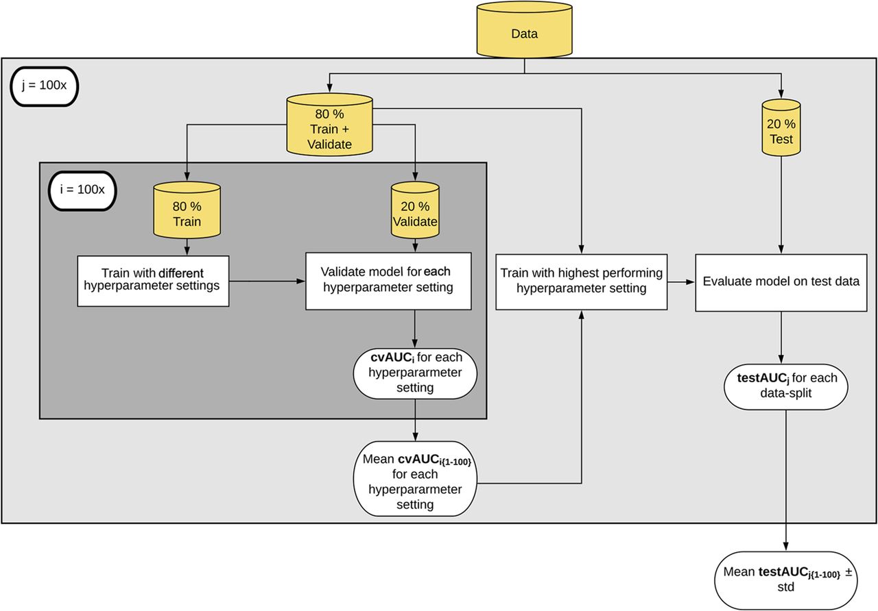
Random Forests trained on 100x train/test splits of each dataset
Random Forests trained on 100x train/test splits of each dataset
EHR-based models from Li et al.
Median AUROC: 0.69
Random Forests trained on 100x train/test splits of each dataset
Solution: start a Girls Who Code club focused on teaching coding for data science to high school students.

Duda* and Sovacool* et al. (2021). JOSE
Because of GWC, I learned about bioinformatics. I was very interested in it, because it combined my interests in programming and research… I’m pretty certain I want to go into bioinformatics now.
I plan to go to college for Computer Science and get a robotics minor when my college offers it. GWC has inspired me to consider pursuing a Masters or PhD in CS as well as take some electives in Data Science.

https://software-carpentry.org/lessons/
Lapp* and Sovacool* et al. (2022). JOSE
Lapp* and Sovacool* et al. (2022). JOSE
"meek-rope em el"


Topçuoğlu*, Lapp*, Sovacool* et al. (2021). JOSS

CRAN:
conda-forge:
Bioinformatics Software Engineer for Frederick National Lab (NIH/NCI)

Schloss Lab
Patrick Schloss
Megan Coden
Sarah Lucas
Courtney Armour
Allison Mason
Adena Collens
alumni
Nick Lesniak
Sarah Tomkovich
Sarah Westcott
Katie McBride
Jay Moltzau
Begüm Topçuoğlu
Joshua Stough
Will Close
Ada Hagan
Kaitlin Flynn
Curricula contributors
Marlena Duda
Zena Lapp
Brooke Wolford
Negar Farzaneh
Vy Nguyen
Sarah Haynes
Hayley Falk
Katie Furman
Logan Walker
Rucheng Diao
Morgan Oneka
Audrey Drotos
Gabrielle Dotson
April Kriebel
Lucy Meng
Stephanie Theide
Dana King
Catherine Barnier
Matthew Flickinger
Jule Krüger
Maya Lapp
Jason Tallant
Collaborators
& Committee
Krishna Rao
Vince Young
Jenna Wiens
Greg Dick
Funding
NIH T32 GM070449
NIH U01AI124255



